Biomechanical Joint Model
 Author: Anderson Maciel

COME_BiaxialJoint Class Reference

#include <comebiaxialjoint.h>

Inherits COME_Joint.

Inherited by COME_CondylarJoint, COME_EllipsoidJoint, and COME_SaddlelJoint.

Inheritance diagram for COME_BiaxialJoint:

Inheritance graph
[legend]
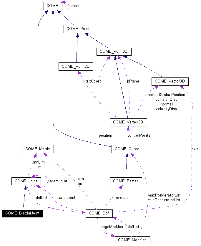
Collaboration diagram for COME_BiaxialJoint:

Collaboration graph
[legend]
List of all members.

Public Member Functions

 COME_BiaxialJoint (void)
 COME_BiaxialJoint (COME_Joint *parent)
 COME_BiaxialJoint (COME_Joint *parent, COME_Dof *dof1, COME_Dof *dof2)
void setFlexionTo (double value)
void setAductionTo (double value)

Detailed Description

Definition at line 46 of file comebiaxialjoint.h.


Constructor & Destructor Documentation

COME_BiaxialJoint::COME_BiaxialJoint void   ) 
 

Definition at line 39 of file comebiaxialjoint.cpp.

References COME_Dof::setOwnerJoint(), COME_Joint::setParent(), COME_Joint::vpAddDof(), and COME_Joint::vpMakeLim().

Here is the call graph for this function:

COME_BiaxialJoint::COME_BiaxialJoint COME_Joint parent  ) 
 

Definition at line 51 of file comebiaxialjoint.cpp.

References COME_Dof::setOwnerJoint(), COME_Joint::setParent(), COME_Joint::vpAddDof(), and COME_Joint::vpMakeLim().

Here is the call graph for this function:

COME_BiaxialJoint::COME_BiaxialJoint COME_Joint parent,
COME_Dof dof1,
COME_Dof dof2
 

Definition at line 63 of file comebiaxialjoint.cpp.

References COME_Dof::setOwnerJoint(), COME_Joint::setParent(), COME_Joint::vpAddDof(), and COME_Joint::vpMakeLim().

Here is the call graph for this function:


Member Function Documentation

void COME_BiaxialJoint::setAductionTo double  value  ) 
 

Definition at line 81 of file comebiaxialjoint.cpp.

References COME_Joint::getDofList(), COME_Joint::vpMakeLim(), and COME_Dof::vpMoveTo().

Here is the call graph for this function:

void COME_BiaxialJoint::setFlexionTo double  value  ) 
 

Definition at line 74 of file comebiaxialjoint.cpp.

References COME_Joint::getDofList(), COME_Joint::vpMakeLim(), and COME_Dof::vpMoveTo().

Here is the call graph for this function:


The documentation for this class was generated from the following files:
Generated on Thu Dec 1 10:14:17 2005 for COME - Biomechanical Joint Model by  doxygen 1.4.5