Biomechanical Joint Model
 Author: Anderson Maciel

COME_UniaxialJoint Class Reference

#include <comeuniaxialjoint.h>

Inherits COME_Joint.

Inherited by COME_HingeJoint, and COME_PivotJoint.

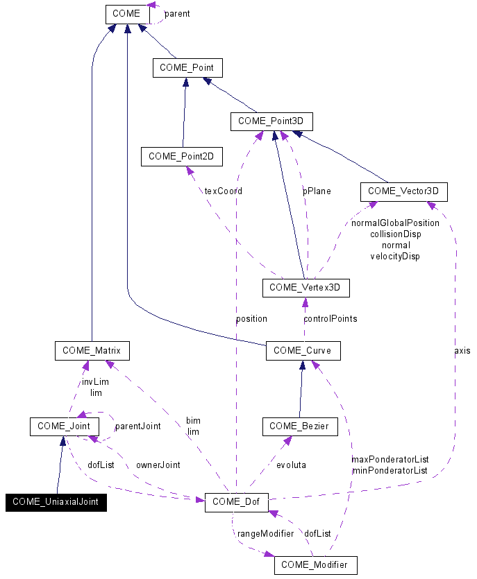
Inheritance diagram for COME_UniaxialJoint:

Inheritance graph
[legend]
Collaboration diagram for COME_UniaxialJoint:

Collaboration graph
[legend]
List of all members.

Public Member Functions

 COME_UniaxialJoint (void)
 COME_UniaxialJoint (COME_Joint *parent)
 COME_UniaxialJoint (COME_Joint *parent, COME_Dof *dof1)
void setFlexionTo (double value)

Detailed Description

Definition at line 46 of file comeuniaxialjoint.h.


Constructor & Destructor Documentation

COME_UniaxialJoint::COME_UniaxialJoint void   ) 
 

Definition at line 39 of file comeuniaxialjoint.cpp.

References COME_Dof::setOwnerJoint(), COME_Joint::setParent(), COME_Joint::vpAddDof(), and COME_Joint::vpMakeLim().

Here is the call graph for this function:

COME_UniaxialJoint::COME_UniaxialJoint COME_Joint parent  ) 
 

Definition at line 48 of file comeuniaxialjoint.cpp.

References COME_Dof::setOwnerJoint(), COME_Joint::setParent(), COME_Joint::vpAddDof(), and COME_Joint::vpMakeLim().

Here is the call graph for this function:

COME_UniaxialJoint::COME_UniaxialJoint COME_Joint parent,
COME_Dof dof1
 

Definition at line 57 of file comeuniaxialjoint.cpp.

References COME_Dof::setOwnerJoint(), COME_Joint::setParent(), COME_Joint::vpAddDof(), and COME_Joint::vpMakeLim().

Here is the call graph for this function:


Member Function Documentation

void COME_UniaxialJoint::setFlexionTo double  value  ) 
 

Definition at line 66 of file comeuniaxialjoint.cpp.

References COME_Joint::getDofList(), COME_Joint::vpMakeLim(), and COME_Dof::vpMoveTo().

Here is the call graph for this function:


The documentation for this class was generated from the following files:
Generated on Thu Dec 1 10:14:29 2005 for COME - Biomechanical Joint Model by  doxygen 1.4.5